故事:被迫和亲我亲自挑选夫婿,2年后贵为太子妃,荣宠加身
本故事已由作者:菀彼青青,授权每天读点故事app独家发布,旗下关联账号“每天读点故事”获得合法转授权发布,侵权必究。
1
成荣十八年,大良皇室向南越求娶嫡公主。
南越王君是四海之内出了名的情种,他一生痴恋王妃,从未纳妾,而他们夫妻膝下的嫡公主仅有一位,那就是我宋音婵。
收到求亲书的那一晚,母妃抚摸着我的头问道:“婵儿,你可愿嫁?”
我在她怀中笑得爽利:“女儿愿意。”
“哦?”许是我的这个回答太过干脆,令母妃惊诧万分,她用一双凤眼紧紧端详着我,似是要探寻我的心底,“原以为你会拒绝,婵儿,若你不愿意,母妃定会如你所愿。”
我摇头:“不,女儿真的愿意。”
“这是为何”,她更惊奇了,“你生在南越、长在南越,难道这里没有你心仪的公子?难道你舍得离开我和你父王?”
“自是不舍得,”我笑得明艳无方,坦荡率直,“可是母妃,当年您远离大良和亲南越,心中可有不舍?”
母妃“噗嗤”一声笑了,天地匆匆,转眼间她来南越已有二十五年,可她的那张脸依旧光洁如锦,神采飞扬,丝毫没有半分被岁月浸染的痕迹。
她用手指点着我的鼻尖嗔道:“你这鬼精灵,还质问起我来了?母妃当年是情非得已自寻生路,但你不同,你贵为南越嫡公主,你是自由的。”
“可母妃却凭着治国之才在南越成了最受百姓敬仰之人,便是父王在您面前也要逊色三分,女儿也想和母妃一样,辅佐夫君治国安邦,在后世史书上留下浓墨重彩,如此方能不负此生。”
我这一席话说得软糯温情,可却令母妃瞬时惊得目瞪口呆,少顷,她喃喃自语:“想不到我的婵儿竟然有如此大志。”
我在她怀里撒起了娇:“其实,婵儿也是为了解母妃的心结,婵儿知道您思念大良的山水风物,不如就让女儿替您去大良继续生根发芽吧。”
“真是个坏丫头!”母妃轻敲我的额头,深深叹了口气,她知道我素日便是个有心性的,既然打定了主意,便不会更改。
而我亦知道,在南越,但凡母妃应允的事情,父王便不会反对,那么我远嫁大良之日,便也不会远了。
“你自幼娇生惯养颇有主见,母妃心中有数,只是日后你到了大良,定要尊重太后,若不是她,母妃也不会有今日,自然也不会有你。”
“婵儿知道,不仅要尊重太后,还要尊重皇帝舅舅,他们都是您的恩人,这话您都说了十几年了。”
我笑着揶揄母妃,却见她的双眸隐隐含泪,无限感伤。她一向要强,不肯轻易在人前示弱,但我知道,其实她的心,一直惦记着大良的旧相识。
2
我的母妃闺名叫阿鸿,曾经是大良后宫的一名普通宫女。
景春十一年,她在宫里失手伤了人,幸亏当时的玉贵嫔对她心生怜惜,她才能以和亲之名逃过一劫,还被封了德安长公主。
在南越,她披荆斩棘步步惊心,趟过的每一条路都淌满了鲜血、堆满了尸骨,她有菩萨心肠,却也有霹雳手段,若不是母妃,也不会有南越的国泰民安,而我的父王恐怕早就不知被人暗害多少回了。
我喜欢父王的仁厚深情,却更深爱母妃的雄才伟略,我自幼以母妃为傲,自然也不屑于做一个养在深闺的娇娇儿。
南越,有父王和母妃坐镇,日后便是我弟弟怀恩的天下,哪里还有我的用武之地,便是我强留在南越,也难保夫家不仰仗我的威势而威胁皇室。
而大良则不同,那里山河广阔,日月明朗,正是我大展风华的好地方。
要嫁,当然要嫁,若能嫁进大良皇室,便是远离故土又何妨。
大女子,心怀四方,所踏之地皆可为家,何况,大良是母妃的故乡,其实那里也是我的根。
我铁定了心要远嫁大良,父王虽万般不舍,却也只得修书给大良的皇帝孟成继,同意了这桩婚事。
母妃正如当年玉贵嫔为她仔细筹谋一般,为我做足了长远的打算。
她亲自为我挑选了随嫁队伍,个个都是精明能干之辈;她还为我准备了数不清的嫁妆,其中不乏世间稀有之物;甚至,她还将自己训练多年的暗卫送给我,只为能保我在他乡一世平安。
就这样,成荣十八年的初夏,我辞别了父王与母妃,在一支浩浩荡荡的送亲队伍的陪伴下,踏入了大良的土地。
我本应坐在华贵的马车里,但其实这一路,坐在车里的都是我的婢女。
马车走走停停,慢得出奇,人人只道公主娇贵,受不得颠簸之苦,但其实我早已乔装打扮成旅人,一路暗自探访了许多风土人情。
这不访不知道,一访还真是惊到了我。
早知大良富庶安定,却没想到民间风气竟至路不拾遗、夜不闭户的地步,而且百姓们对大良皇帝赞不绝口,都说他在位十八年,是难得的明君良主。
皇帝英明,皇子们自然也不会差,我忽然对未来的夫君多了几番期待。
若能嫁给如父王那样儒雅仁厚又深情的人,倒也不错。
只是,像父王那样的痴情男子,世间还能有第二个吗?
大良只说为皇室求亲,却没有指明是为哪位皇亲贵胄而求。
山河如画,一轮红日映江流,我走累了,倚在马车上嘴角上扬,内心忽然涌出一个念头。
此番远嫁,我的夫君,我宋音婵要自己挑!
3
成荣十八年九月初七,我终于抵达大良的京城。
马车在城门处缓缓停下,我挑帘而出,一抬眼,嗬,好气派的城门,再一看,呦呵,前来迎接我的人还真是不少。
我暗叹:大良皇室有心了。
城门外,有十几位穿着不俗的贵公子骑着白马静静等候,在他们身后站着百余名随从,人人手中皆高举着华仗,脸上喜气洋洋。
见我下了马车,其中一位公子扬鞭策马行至我面前,他跃身从马上飞下,头上的玉带随风飘扬,俊逸风流。
“公主远道而来,在下孟玄瑾特奉命在此迎接公主,公主万分辛苦,但还请先至启仁宫,太后牵挂公主多日了。”
他向我躬身施礼,眉目间谦和温厚,声音亦朗朗如琴音。
我笑着向他还礼:“多谢大皇子,烦请您带路。”
闻听此言,孟玄瑾微微一怔,旋即唇边多了几分笑意。
既是要自己挑夫君,那么自然要提前下番功夫。
这孟玄瑾是皇帝的庶长子,他的生母身份不高,至今仍是昭仪,但他自幼养在皇后膝下,虽无嫡出之名,却是宫中最尊贵的皇子。
只是这位大皇子生性不争不抢,至今都没被封王,真是可惜了。
他朝身后一招手,那十几位贵公子都嘻嘻哈哈向我抱拳施礼,颇有盛世之风,我不卑不亢毫不骄矜,冲他们大大方方地回了南越之礼,这才重回马车,随着队伍进了城。
大良京城甚是热闹,我撩起帘子向外观望,百姓们挤在道路两旁,人人争相要看南越公主,我笑着向他们招手致意,人群中顿时发出山海一般的欢呼。
就这样,马车缓慢,半晌才进了皇宫,而启仁宫里,太后早就翘首以盼了。
踏入启仁宫,我见一位穿着华贵的妇人满脸慈祥地凝望着我,便立即跪倒在地。
“晚辈宋音婵给太后请安。”
“婵儿——”,太后未语泪先流,她腿脚似是不太好,示意身旁的嬷嬷将我扶起拉到她面前,她摸着我的手,对我百般端详,“你竟和阿鸿长得一模一样。
“你母妃身子可好?她能有今日,其中血泪,着实不易。”
我笑着伏在她的脚下,故意想引她发笑,冲淡她的感伤:“母妃时常念叨着太后的救命之恩,此番送婵儿来大良,就是让婵儿来报恩的,太后,您可不能赶我走啊。”
我这一番话果然奏效,纵是太后眼中有泪花,此刻也忍不住笑了,她轻拍着我的手,像极了寻常人家的老奶奶:“好孩子,欢迎你回家。”
4
大良将南越的送亲队伍安置在城内的皇家别院,但太后舍不得我,便强留我在启仁宫居住。
她真的很有心,我住的屋子就是曾经母妃住的小跨院。
当年这个小跨院是宫女的日常休息之所,但自从母妃出嫁,太后就将她的屋子收拾干净空了出来。
听说,皇上每次路过这个小跨院,都会不由自主地说一句:“大良不会再有和亲的公主。”
我母妃曾经是专门伺候皇上的宫女,她长他八岁,他视她如亲姐,多年来,她的和亲始终是他心上的一根刺。
摸着屋子里的旧窗棂,照着陈年的老铜镜,我多日的疲惫被一扫而空,内心觉得分外熟稔与安定。
在母妃还是个十七岁的少女时,她就是这样在清晨的鸟鸣声中醒来,推开窗子,对镜梳妆,开始一天忙碌的吗?
自我记事起,母妃便是个不苟言笑、一心忧国忧民的女子,可她也曾经有少女的娇憨明媚吧。
幸亏她还有世上最柔情的夫君,为她一次次地破例,可以给她温暖,护她周全,令她一生平安喜乐。
她的夫君,是她自己争取的,而我的夫君,我也要自己来挑。
入宫第二日,皇帝孟成继便在启仁宫召见了我,他见我性情坦荡直率,便笑意盈盈地问我:“婵儿,前日去城外迎你的都是皇族公子,你可有中意的?”
我大大方方地摇头:“城外遥遥一面,婵儿不能轻率。”
“哈哈,”他发出一阵朗阔的笑声,“说得没错,那朕便在皇家林苑举办一场狩猎会,婵儿你看可好?”
我的这位皇帝舅舅是个行事利落之人,我与他一见如故,颇为默契,没过几日,狩猎会便开始了。
这场狩猎会盛大无比,众人皆知这不仅仅是狩猎会,更是南越公主的相亲会,若谁能在猎场拔得头筹,很有可能抱得美人归。
因此这一日,皇族公子们除了二皇子孟玄珏在宫里为慧贵妃侍疾之外,其他人全来了,朝中的名门子弟们也都摩拳擦掌,跃跃欲试。
裘马锦衣,少年风流,我高站在猎台之上,望着大良的这些年轻男子,内心涌出别样的豪情。
“本公主要亲自选夫婿,今日若哪位英雄拔得头筹,我必另眼相看。”
山风穿过我的衣袖,扬起白色的衣云,台下的少年们闻声发出震天的欢呼声,皇帝舅舅豪气干云的一声令下,他们便像脱笼的豹子一般,各自骑马扬鞭,疾速奔进了皇家林苑。
“婵儿公主似是与寻常闺阁女子不同呢。”皇后柔和的声音随风入了我的耳。
今日,帝后一起出席狩猎会,他们对京城少年们的表现都甚是感兴趣。
“婵儿颇有男子之气,更胜她的母妃,”皇帝舅舅的眼神在我身上打量了几回,低下头在她耳边低声说,“与阿瑾甚是相配。”
5
京城的公子们自幼进官学,所以大多文武双全,不过一个时辰,他们便纷纷策马而归,个个得意洋洋。
皇帝命他们排成一排,各自将所猎之物呈在马前,然后他笑着对我说:“婵儿,今日你便替朕做主裁官吧。”
皇帝此举甚合我意,我立即笑着应允,阔步来到一众少年的面前。
我在他们面前缓缓走了几个回合,最先在一位灰衣小公子面前停下:“公子今日所猎之物最多,不过”,我指着其中几只山鸡说,“这些伤口早已凝结,血痂不太新鲜啊。”
这少年被我揭穿,立即嬉皮笑脸地挠起了脑袋。
“圣儿,你又胡闹了,小心舅舅揍你!”皇帝在台上忍不住训斥他,但奇的是,语气间却充满了溺爱。
随后,他指着这少年对我说:“这是大夏国君与慈月公主的儿子,别看他长得高大,其实还不满十岁,圣儿,赶紧跪下给公主姐姐赔罪。”
早就听闻大夏国君如今膝下有三子,大王子身子不好,曾经性命垂危,幸好有位大良神医经过救了他,自那之后,大王子便随着神医来了大良,在宫中独得太后恩宠。
我笑着回应:“无妨,小孩子若不调皮,就不可爱了。”
随后,我又来到一位青衣公子面前,他今日也收获颇丰,可我望着地上那一只腹部隆起的野兔皱起了眉。
“若公子手下留情,不出半月,这山间便会多几只奔跑的小野兔了。”
青衣公子相貌英武,听了我的责怪,脸上不禁露出尴尬的笑意:“这——在下也是射箭之后才发现这是一只怀了孕的母兔。”
“胡扯!你这个莽撞的性子跟你爹柳子信一模一样,你娘亲的优点你是半分没学到!”
原来这是皇城都尉柳子信与沈家小姐沈知君的公子,传闻十几年前柳子信与皇帝舅舅曾是情敌,如今一看,果然传闻不假。
我心中暗笑,却不露声色,将少年们的战绩一一检阅,之后却发现少了一人,大皇子孟玄瑾还没回来。
我不由得向林中张望,那调皮的圣儿笑嘻嘻地抢着回答:“公主姐姐是在找阿瑾哥哥吗?他被林子里的狐狸精迷住了,怕是一时半会儿回不来。”
他这一席话惹得在场之人哄然而笑,连帝后两人都忍不住笑出了声。
可就在大家七嘴八舌的嘲笑之中,自林子中走出一位锦衣男子,他衣袖翻飞,眉眼温柔,怀中抱着一只受伤的小白鹿。
他慢慢走到帝后面前跪倒:“儿臣今日一无所获,还险些误入陷阱,若非这只小白鹿突然窜出替我受难,恐怕受伤的便是儿臣。儿臣觉得此白鹿是吉星,所以将它救下,想献与公主。”
说完,他站起身来望向我:“公主可愿意接受在下的心意?”
他望向我的眼神,温柔又多情,比九月天宇里的繁星还要光彩夺目,我的心忽然升起一股莫名的温暖之意,不由便伸手将白鹿自他怀中抱了过来:“南越视白鹿为神物,大皇子之礼,婵儿甚是喜欢。”
6
这次狩猎会,猎物最多的是庐陵王家的孟公子,我说过,若谁夺得头筹,定会对他另眼相看。
南越公主怎能失言,因此我将随我一起来大良的女伴刘思姜介绍给了他。
刘思姜的父亲是南越左将军,母亲是赵医女,赵医女原也出自大良官宦之家,后来太后派她随我母妃一起和亲南越,多年来,赵医女始终跟在母妃身边,两人是最好的闺中密友。
此次回大良,赵医女依旧派女儿与我随行,巧的是,庐陵王妃也出自赵家,对思姜格外关照,而孟公子对思姜亦一见钟情,没想到,她居然先我一步得了好归宿。
而我与孟玄瑾的婚事,也很快定了下来。
他虽无过人的才干,却仁善知感恩,谦和有分寸,不忍轻易伤害任何一个小生灵,这样的男子,值得托付终身。
最重要的是,我似是在他身上看到了父王的影子。
母妃这一生有多幸福,我是看在眼里的,世上千金容易得,可有情郎难寻,若孟玄瑾能像父王那般深情,我这一生便不算错付。
皇帝舅舅对这桩婚事很欢喜,婚期定下之后,他立即下旨封阿瑾为信王,并将京城内最好的一处宅子赐给他做府邸。
成荣十八年腊月初九,帝后亲自为我们择了婚期,太后亲送我出嫁,我十里红妆,万般如意地嫁进了信王府。
可没想到,在我的大婚之夜,府内竟有不知天高地厚的婢女向我发难。
红烛在堂,温柔缱绻,我和阿瑾喝了合卺酒之后便要安置,可正在浓情蜜意之时,却有婢女急切敲门来报,说住在西跨院的柔儿犯了心疾,希望能见信王最后一面。
见我皱眉,阿瑾慌忙解释:“公主莫怪,柔儿是我乳娘王嬷嬷的女儿,她素日身子不好,性情骄纵,无需理会。”
我见他紧张得要命,瞬即笑出了声:“如今婵儿已是信王妃,自然是要打理王府的,若信得过我,我去去便回。”
说完,我穿衣起身,像风一般带着婢女们来到了西跨院。
我叫人推门一看,呦,好一个娇弱佳人,寒冬腊月,那柔儿穿着薄薄的亵衣,露着白藕似的手臂,眉头紧皱娇喘不停,不像是得了心疾,倒像是要勾引爷们。
我不由得冷笑,一挥手,我的婢女迅疾地将一颗丹药塞进了她的口中,她“啊”的一声惊呼,瞬间便咽了下去。
“这,这,这是何物?”
事情发生得太快,不仅柔儿吓得花容失色,连在一旁无可奈何的王嬷嬷也惊得目瞪口呆。
我微微一笑:“嬷嬷别急,这是晚辈自南越带来的万寿丹,专治心疾,只是这万寿丹药效极强,若非心疾者吞食,恐怕会——”
“怕会怎样?!”她们母女同时脸色剧变,我故意迟疑,只不过一瞬间,鲜血便自柔儿的七窍缓缓流出。
“怕是会七窍流血而——”,话音未落,那王嬷嬷已然瘫倒在地,没了半条命。
我忙转换话锋:“嬷嬷别怕,万寿丹吃不死人,柔儿一会儿便可安好,不过有句话嬷嬷应当知道,什么药医什么病,什么身份做什么事,世间万物皆要守规矩,您说此话可有道理?”
有婢女掐着王嬷嬷的人中将瘫软的她扶起,听完我的话,这位老嬷嬷再次跪倒在地哭成了泪人:“王妃所言极是,是老奴无能,竟连自家女儿都管不住,令她对王爷生了非分之想,还请王妃处置。”
我起身扶起她,与她推心置腹:“您言重了,不过王爷是您奶大的孩子,您要珍视他的名声才是,大良还未立太子,世人的眼睛都盯着信王府,若有半点差池,毁的可不只是王爷一人啊。”
“王妃!”王嬷嬷紧抓住我的手,老泪纵横,“王妃大人有大量,日后老奴定会舍身护着王爷,拼力辅助王妃。”
“好,”我笑着说,“那王府事务,就辛苦嬷嬷了。”
7
大婚之夜,我恩威并施收服了王嬷嬷,王府众人见了我的手段,全都安分守己,再未有过风波。
也再没有婢女意图攀附王爷,因为人人都被那夜的七窍流血之相吓破了胆。
王嬷嬷是宫中旧人,一向对阿瑾忠心耿耿,此事之后,她迅速为柔儿找了婆家,从此一心一意打理王府。
我冷眼瞧着她是个可信之人,因此对她愈加看重。
区区一个信王府,我志不在此,无需过多费神,我要做的是辅佐阿瑾,助他尽早登上太子之位。
大良国泰民安,如今也到了立储之际。皇帝舅舅膝下有五子六女,除了阿瑾和二皇子孟玄珏,其余皇子都年幼,而阿瑾与阿珏兄弟情深,阿珏的舅父周令简又是阿瑾的恩师,所以阿珏不会与兄长相争。
但为何皇帝迟迟未立太子呢,我想,大概是因为阿瑾没有政绩吧。
没关系,我会帮他,不仅仅因为他是我的夫君,更因为他的仁厚对大良百姓而言,是莫大的幸运。
一个宁肯放弃佳人也不肯杀生的人,正是众望所归的天下之主。
没想到,我很快就等到了机会。
成荣十九年春,东朔有使者自远道而来,这一路上,每经一地他都要向官吏讨要当地的地志风物图。
待使者来到京城时,听说他已收集了大良三十多个郡县的地图,阿瑾奉命接待使者,使者献上东朔贡品之后,提出想要一份京城的地志风物图。
大良与东朔交好多年,边境建立了互市,使者解释此举只为让东朔更加了解大良的秀丽河山。
阿瑾虽有疑虑,但使者殷勤,他便应允下来,而当他在深夜皱着眉头绘制京城地图时,我端着茶来到了他的书房。
“东朔使者手中已有很多地图,阿瑾不如将那些图借过来作为参考,如此绘制起来也方便得多。”我向他轻声提议。
阿瑾觉得我言之有理,第二日便向使者借来了地图,而我在接过的瞬间便将它们撕得粉碎。
“婵儿,你这是?!”
阿瑾大惊,而我则冷冷地说:“东朔巧言令色,实则狼子野心,觊觎大良的国土,哪怕是一份地图也不能落进他们手中。明日你便进宫去向父皇请罪,父皇定不会怪罪你。”
果然,第二日当阿瑾跪在皇帝面前时,他非但没有被降罪,反而得到默许将那使者打发走。
皇帝不能与东朔撕破脸,但阿瑾此举,却正中他意。
这只不过是件小事,可在皇帝眼中,阿瑾却成了一个敢作敢为的皇子。
我知道,这只不过是个开始。
当年秋天,聚集在大良京城的景族人失手伤人惹了众怒,皇帝派阿瑾前去平息风波。
景族是境外的附属小族,每年都会有一支百人的队伍来京城纳贡,但多年来,景族与大良中间竟然起了一个凶狠的泊族,泊族人狡诈善战,经常截杀景族的贡队。
景族人胆小,所以贡队便滞留大良迟迟未归,渐渐地,他们在京城娶妻生子扎下根来,几年间竟然壮大成了一千多人。
而这千余人的生活用度,皆由户部拨款,户部不堪重负,几次向朝廷上书请求支援。阿瑾此次奉命平息风波,而我则督促他趁机顺便解决这多年的大难题。
我献上一计,每家按人数拨一笔安置银子,嘱他们自行离开大良,若不想离开,可在京城的各衙门给他们安排差事,按月拿俸禄,但生活用度,日后一切自理。
制度一出,景族人几乎都愿留在大良,大良富庶,又有机会成为官职人员,有哪个还愿冒险回故乡呢?
8
不出半月,多年来的景族难题便被阿瑾巧妙化解,皇帝龙心大悦,对他大加封赏。
朝廷上下对信王的才能赞不绝口,庐陵王趁机联合老臣上书请立太子,而皇帝在多番思量之后,终于下旨,立皇长子孟玄瑾为当朝储君。
阿瑾成了太子,而我则成了太子妃,可我知道,这仍不足以成事。
若要阿瑾成为人人心服口服的储君,他还有很长的路要走。
成亲之后,我始终如同谋士一般站在他的身旁,事事为他思虑周详,督促他体察民情,而阿瑾也渐渐由一个仁厚纯善的大皇子长成了忧国忧民的皇太子。
成荣十九年秋,我怀孕了,太医说是个男胎。
太后和皇后都很看重我这一胎,因此嘱咐我在太子府安心养胎,但我却私自跑出京城,与阿瑾一起去了刀剑无眼的战场。
泊族为祸已久,若任其壮大,迟早会成为大良的心腹大患,因此我向阿瑾献计,让他自请带兵征讨泊族。
皇帝在位多年,是令敌国闻风丧胆的马上天子,而阿瑾身为太子,怎能不心怀天下、浴血奋战?
唯有身先士卒,才能令朝臣信服,才能令皇帝心安,才能令百姓敬仰。
所以,即便危险重重,这一战,他也必须亲自上阵。
而我身为太子妃,自然也不会袖手旁观,虽身怀六甲,但他上阵杀敌,我可以在侧擂鼓助威,我相信若太子妃亲自擂鼓,将士们定然舍生忘死,不负皇恩。
泊族狡诈,想将其清缴并不容易,但好在,伴我一起来大良的有几位军事奇才,在他们的鼎力相助下,泊族人被阿瑾逼进了野人谷,但他们天生凶悍,抵死相抗。
野人谷一战,是我一生亲见的最惨烈的战争,泊族人被斩杀无数,战到最后却无人肯降,在他们的拼死抵抗下,大良将士也死伤过千,阿瑾的手臂也中了箭。
但幸好,将士的命没有白丢,阿瑾的血没有白流,最终,大良大获全胜,世上再无泊族。
我和他一起凯旋而归,彩旗猎猎,宛若笙歌,京城之外,他高骑在白马之上,我则挺着肚子骑马相伴一旁,将士们胜利的呼喊声令整个大良都为之振奋。
我转头望着他,含笑问道:“阿瑾,此番多次历险,你可曾怪我逼你?”
他向我缓缓伸出手,满眼止不住的心疼:“有妻如此,夫复何求,我只怪自己没能劝动你,若你和孩儿有半点损伤,我一生莫赎。”
他的眼神温柔,手掌温暖,我们十指相扣,至死不休。
那一刻我真想对着南越的方向说一句:母妃,婵儿也和您一样,寻到了世上最好的夫君。
9
回到太子府,阿瑾成了大良人人称颂的太子,而我则成了最不听话的太子妃。
太后和皇后三番五次派人问责,问责之余却将补品流水一般地送进了太子府。
阿瑾的生母刘昭仪也来过几次,但她一向拙嘴笨腮,不知该如何训诫我。
只是有一次,她留在太子府为我腹中的胎儿做肚兜时,忽然将针线包摔在榻上,气呼呼地说了句:“阿瑾真是个混球!”
我在一旁愕然,我这个亲婆婆,还真是不护犊子。
可分明是我非要挺着肚子去战场的啊。
成荣二十年暮春,我生下了我和阿瑾的第一个孩子,意外的是,不是男孩,是个粉雕玉砌的小女娃。
我以为阿瑾会失望,孰料他却惊喜万分,翻箱倒柜将他出生时得的一块玉佩找了出来,他要把这玉佩当成女儿的见面礼。
那是一块半圆形玉佩,阳光下如丝锦般光洁,而玉佩上还刻着四个字——“乐只君子”。
我瞧着那块玉佩很是眼熟,不由得便打开自己的首饰盒,将曾经私藏的一块玉佩也寻了出来。
我的玉佩,是当年大良皇帝得知我出生,派人千里迢迢送到南越的贺礼,它也是半圆形,也刻着四个字——“始有德音”。
我和阿瑾将两块玉佩合在一起,它们竟然珠联璧合,圆润天成。
原来,这世上竟有如此巧合的事情,原以为他是我自己挑选的夫君,可没想到冥冥中我们早有缘分,本就该是一对夫妻。
有妻有女,阿瑾非常满足,闲暇时便在太子府陪着我们晒太阳,看着白鹿悠闲地在庭前转来转去。
他曾经送我的那只白鹿,如今已长大了,我奉它为太子府的吉祥物,只因它是我们的定情之礼。
我望着怀中的女儿,她娇憨可爱,吃奶后睡得甚是香甜,我忽然忍不住问阿瑾:“如果日后我不能生下嫡子,你会纳妾吗?”
阿瑾将头摇得像拨浪鼓:“绝对不会。”
“可你是太子,日后便是一国之主,没有子嗣,这万里江山该如何?”
“便是你我没有儿孙继承,难道皇族还能没有孟氏子弟?阿珏明年完婚,几个弟弟也渐渐长成,再说我们还年轻,婵儿,你担心得有点远。”
“可是,”我假意忧愁,叹了口气,“终究是自己的孩子继承皇位比较好。”
阿瑾望着我的脸,俯下身来捏我的鼻子,亲昵着嗔怪:“你一向心怀天下,怎得今日这般惆怅?
“大良皇室从不以嫡庶论才干,要知道大良原本该姓王,是王氏看重我孟氏先祖的才能,这才将皇位相让,而且,我给你讲个秘密,父皇其实也不是皇祖父的儿子,他是先齐王的儿子啊。”
“啊?”我当真是没有听过这个秘闻,顿时惊得目瞪口呆。
父皇不是独子,他的几个兄弟如今都被封了王,可原来,他竟然不是正统皇室嫡传血脉,皇祖父真是了不起,他竟然将皇位传给了自己的侄子。
“所以啊”,阿瑾将我和女儿搂在怀中:“你还担忧什么呢,我发誓一生只爱你一人,就像你父王对你母妃那样情有独钟。”
10
我亲自挑选的夫君,大良的太子孟玄瑾,他真的是世间少有的好男子。
因为他的好,我才能自由地施展才能,才能真真正正地做自己。
自女儿出生后,我更加视他为一生可信赖之人,因此事事为他筹谋,处处为他打算,鞭策着他成为大良未来的明君良主。
可是渐渐地,朝野上下有了许多难听的传言。
他们说,南越狼子野心,名义是嫁来个公主,实则是意图挟持太子掌控大良;他们说,太子妃幕后专权,太子只不过是个傀儡;他们还说,太子妃有女帝之心,牝鸡司晨,应及时逐出大良才是。
阿瑾被这流言气得几近发疯,而我却只淡淡一笑,未将这不入流的言词放在心上。
自古男尊女卑,顽固的士大夫们但凡见到女子稍有些才干,便恨不得举着狼牙棒将其瞬时狠狠打死,然后写上万字讨伐书再将其挫骨扬灰,令其百世不得超生。
想当初,母妃也是如此备受诘难与诋毁,可她亦毫不在意,用二十多年的光阴,将饿殍满地的南越变成了如今的礼仪之邦。
心中藏有日月星辰之人,怎会被无谓的流言蜚语迷了双眼,乱了心智?
只是,我虽不在意,却仍要为阿瑾打算。
只因我是他的妻,而他是我一生一世的良人。
我对镜贴花黄,临窗理云鬓,一袭盛装跪倒在鹿渊阁前,请求面见皇帝陛下。
皇帝舅舅正忙着批奏折,他见我如此郑重其事,当即明白了三分。
我给他重重地磕头,行了大礼,然后心胸坦荡地问道:“世人皆称太子妃有女帝之心,父皇可也曾心生疑虑?”
皇帝笑了,他的一双剑眉里藏满了风霜,却都是善意,他郑重地说:“从未。”
从龙椅上站起身来,他轻轻行至我面前将我扶起:“婵儿冰雪聪明,心怀天下,你自南越千里而来,为我皇室开枝散叶,辅助夫君成就功业,这是阿瑾的福气,也是大良的幸事。
“何况,你既叫我一声‘父皇’,便是我孟成继的孩子。朕,又怎会疑心自己的孩子?”
这番话,他说得真挚热切,感人肺腑,令我瞬时便湿了眼眶。
“父皇——”,我忍不住哽咽,再次跪倒在他的脚下,“父皇深明大义,是婵儿小看了您。只是父皇,婵儿确实有私心。”
“哦?所谓何故?”
“母妃常说,滴水之恩当涌泉以报,何况您和太后对她有救命之恩。婵儿千里而来,一则为婚事,二则替母报恩,若父皇不嫌弃,婵儿这一生愿心系孟氏,携手阿瑾为大良山河再添锦绣。”
我的泪水滚滚而落,字字皆是肺腑之言。
父皇是一代明主,他知我懂我信我,从未对我有过半分怀疑,士为知己者死,那么我宋音婵必定用一生的殚精竭虑来相报。
许是被我的言语震撼,半晌,父皇再次扶起了我,他眼中的泪花闪烁,如今我真的把他当成自己的父亲。
“朕这一生,最大的心结便是无力阻拦你母妃远赴南越和亲,而做得最正确的事,便是向南越求亲,让阿瑾有福娶了你。”
11
一转眼,我来大良已有两年。
成荣二十年冬,皇帝下令封我为一品太子妃,许我上朝辅佐太子孟玄瑾治世理国。
被迫和亲我亲自挑选夫婿,2年后贵为太子妃,荣宠加身
此旨一出,朝中哗然,别说大良,便是放眼四海,还没有见过哪个太子妃能够被封当朝一品,还能够正大光明地参与政事。
他们纷纷上书请求陛下收回成命,甚至还有顽固老臣以撞柱相要挟。
但陛下只淡淡地说了一句:“撞柱请去殿外,太子妃毕竟是女子,别污了她的眼睛。”
阿瑾则悠悠地随声附和:“父皇且放宽心,太子妃乃女中豪杰,当初灭泊族,她曾见过血流成河、尸堆成山,这点子血又算什么。”
我站在阿瑾身旁,眉眼如画,天定风华,他转身拉住了我的手,柔声问:“是吧,太子妃?”
在众臣的惊愕声中,我微微一笑,豪情万千:“太子说得极是。”
一生一世一双人,我亲自挑选的夫君,他说的话,又怎么会错。
我千里迢迢,与他姻缘一线牵,那么今生今世,我都会与他携手并肩,亲见这大良的锦绣山河,福泽万代,千载不衰。(原标题:《宫中有良人:公主嫁到》)
点击屏幕右上【关注】按钮,第一时间看更多精彩故事。
(此处已添加小程序,请到今日头条客户端查看)旧宫新语丨贾薇:情笃难寄——紫禁城西六宫女性空间的私密祭奠、信仰及其陈设
本文原载于《紫禁城》2024年第9期,139-154页,澎湃新闻经授权转载。
在西六宫,长春宫和储秀宫就有着这样私密的空间,是皇帝祭奠、追思已逝皇后、太后的私密场所。其内陈设或为逝去皇后、太后之遗念,既彰显了皇帝的思念之情,又表现出了宫廷之内女性后代对于女性先祖的瞻仰。
紫禁城东西六宫中具有一些专门奉祀女性的空间,其例或滥觞于乾隆朝对孝贤纯皇后的祭奠。
洎孝贤纯皇后去世,长春宫后殿明间一度成为祭奠孝贤皇后的私密影堂{影堂,即悬挂用于祭祀的祖宗御容(帝后朝服像)的场所,宋代称之为神御殿,元代则曰影堂。(《元史·祭祀志》:“原神御殿旧称影堂,所奉祖宗御容。”)。在这一时期,长春宫院落几乎处于封闭状态,整体可视为一座家庙。虽然在嘉庆年间长春宫再次回归寝宫职能,但在女性空间(女性可支配或影响的客观范围。本文所探讨的女性空间则主要指东西六宫内实际为后妃生活居住的宫殿)内设立祭奠女性祖先的传统就此根植于紫禁城内廷之中。

图0 清 长春宫启祥宫新式地盘画样
中国国家图书馆藏
图中红色线图部分为咸丰九年改造的设计,黑色线图部分为此前启祥宫与长春宫两宫的地盘样
乾隆十三年(一七四八年)三月十一日,乾隆皇帝嫡后富察氏(孝贤纯皇后)薨逝于东巡德州途中,其梓宫于同月十七日奉安于长春宫。(《清代历朝起居注合集·清高宗》卷七“乾隆十三年三月”,页一八~二五)三月二十五日,孝贤纯皇后的梓宫奉移观德殿;四月初九日,以章嘉活佛为首的一百零八名喇嘛开始在长春宫唪经二十一日。{林姝《从满文档案看孝贤皇后的丧仪》,《紫禁城建成六百年暨中国明清史国际学术论坛文集》(上),故宫出版社,二〇二二年}同年六月二十一日,孝贤纯皇后百日期满,乾隆皇帝至长春宫祭奠,并效仿潘岳(西晋著名文学家、政治家,其《悼亡诗》为中国文学史悼亡题材开先河之作)作悼亡诗一首。在诗中,乾隆皇帝立于长春宫内孝贤皇后像前,追忆往昔的点点滴滴,并行三奠之礼(向故人祭拜三次);对嫡妻之殇逝,他难以释怀,借酒亦无法消愁,并由此想到了其嫡妻之子永琮去世亦不满一年而倍感忧伤。面对爱妻与稚子的相继离世,乾隆皇帝唯“声吞语难罄,神往伤有余”([清]弘历《学潘岳悼亡诗体即用其韵》,《清高宗御制诗二集》卷五,页二四六)。自此以后,长春宫实际成为了乾隆皇帝个人祭奠其嫡皇后的私密礼仪空间,扄闭清严,未便再行居住。(《上谕档·乾隆朝》“乾隆六十年十二月十四·第一”)此内凡孝贤纯皇后“平日所御奁具、衣物”,均“不令撤去,照常陈设”。(原载《清宫词》,转引自章乃炜编《清宫述闻》,紫禁城出版社,二〇〇九年,页六〇四)

图1 清人绘 孝贤纯皇后朝服像轴
绢本设色
纵一九五厘米 横一一五.二厘米
故宫博物院藏

图2 长春宫外景
附:弘历《学潘岳悼亡诗体即用其韵》
十旬倏以临,服制众云易。予怀未觉遥,有如一日隔。偕老欢莫追,叹逝愁奚益。因悟宇宙间,率为形神役。别后已杳杳,忆前犹历历。惟其无显名,是以贻芳迹。嗟哉长春宫,遗像空悬壁。欢去悲以归,每念增忧惕。兰湘陈豆核,椒浆泛爵只。三奠尽一心,一心纷百析。倾爵酒频酹,拭巾泪犹滴。滴泪不能乾,平生恩爱积。齐物惭未能,难学庄盆击。独旦不能眠,欹枕怀百端。魄渊促代谢,朱明行欲阑。凉秋率感人,况逢形影单。未闻蛩杵声,已觉衾簟寒。寒宵那更同,梧月虚朣胧。九御咸备位,对之吁若空。所重在四德,关雎陈国风。讵如汉武帝,惟希见美容。愁思郁以纡,啜其泪沾胸。入梦诉未已,揽衣晨复起。脱珥赋鸡鸣,回思常事耳。已蹈东门吴,更如蒙庄子。安仁才一悼,予作实双纪。悲兮悲如何,遑论辞工鄙。达人应尽知,有生孰免逝。况年近不惑,亦岂为夭厉。独惜窈窕质,忽作朝云翳。永别乍一日,积日将成岁。代月祗十二,容台有典制。观德逢月忌,聊复一临祭。临祭知徒然,悲悰稍以尽。城隅葺静安,涉冬将发引。相待两皇妃,慧贤与哲悯。念此总伤神,那免泪泉陨。胜水卜佳城,终焉东结轸。为期指三年,欲言意不忍。不忍可柰何,沉痛以躇蹰。每因时序迁,一往景山隅。凤帷空想像,鸾驭终虚无。湘江愧交甫,曾逢帝子车。声吞语难罄,神往伤有余。
从内务府《活计档》来看,孝贤纯皇后去世当年的年初,乾隆皇帝便已着手长春宫的大规模改造。乾隆十三年正月初三日,乾隆皇帝下旨:“长春宫后殿东次间、稍间装修挪在西次间、稍间。内安将西次间稍间装修挪在东次间稍间,内安设山墙,上开一门,东西配殿正殿满糊饰,再西水房隔断一间,做沐浴房,亦满糊饰……”(《清宫内务府造办处档案 十五》“乾隆十三年·木作”,页六五五)显然,这次改造的初衷并非为逝者准备,而是在精心打造一个方便且崭新的生活空间。乾隆皇帝又于次日下旨将“长春宫前殿抱厦拆去,东西配殿门挪在明间,有应拆炕之处拆去”,其内“毘罗帽照养心殿毘罗帽样款做堆金立粉,其二层踏跺做杉木糊古色纸,其佛座糊**金,钦此”。(《清宫内务府造办处档案 十五》“乾隆十三年·木作”,页六五五)毗卢帽(毘罗帽)原是毗卢佛的帽子,后被应用于建筑当中,是佛堂建筑内常见的一种内檐装饰。从其“拆炕改隔断”、做“踏跺”及糊“佛座”等细节可知,改造后的长春宫前殿的东西配殿应为供佛之处。虽然在此前不久孝贤纯皇后刚刚经历了丧子之痛,但至少至此时,其身体状况应是良好的。即使是在此一个月后的皇后千秋节,乾隆皇帝亦照常在东巡途中为其设宴庆祝(《清实录·大清高宗纯皇帝实录》卷三〇九“乾隆十三年二月下·乾隆十三年戊辰二月”,页一八)。因此,笔者猜测此次长春宫大规模改造原是为刚刚痛失爱子(永琮)的孝贤纯皇后所缮新;孝贤纯皇后的溘然长逝,偶然地在东西六宫中开创了一种新的、正式却私密的礼仪形式——影堂。

图3 寿康宫东暖阁内景
文明 摄
寿康宫东暖阁原为一处佛堂,其北璧木龛上装饰有毗卢帽
附:弘历《述悲赋》
易何以首乾坤?诗何以首关睢?惟人伦之伊始,固天俪之与齐。念懿后之作配,廿二年而于斯。痛一旦之永诀,隔阴阳而莫知。昔皇考之命偶,用抡德于名门。俾逑予而尸藻,定嘉礼于渭滨。在青宫而养德,即治壸而淑身。纵糟糠之未历,实同甘而共辛。乃其正位坤宁,克赞乾清。奉慈闱之温凊,为九卿之仪型。克俭于家,爰始缫品而育茧;克勤于邦,亦知较雨而课晴。嗟予命之不辰兮,痛元嫡之连弃。致黯然以内伤兮,遂邈尔而长逝。抚诸子一如出兮,岂彼此之分视?值乖舛之迭遘兮,谁不增夫怨怼?况顾予之伤悼兮,更恍悢而切意。尚强欢以相慰兮,每禁情而制泪。制泪兮,泪滴襟,强欢兮,欢匪心。聿当春而启辔,随予驾以东临。抱轻疾兮念众劳,促归程兮变故遭,登画舫兮陈翟偷,由潞河兮还内朝。去内朝兮时未几,致邂逅兮怨无已。切自尤兮不可追,论生平兮定于此。影与形兮离去一,居忽忽兮如有失。对嫔嫱兮想芳型,顾和敬兮怜弱质。望湘浦兮何先徂?求北海兮乏神术。循丧仪兮徒怆然,例展禽兮谥孝贤。思遗徽之莫尽兮,讵两字之能宣?包四德而首出兮,谓庶几其可传。惊时序之代谢兮,届十旬而迅如。睹新昌而增恸兮,陈旧物而忆初。亦有时而暂弭兮,旋触绪而欷歔。信人生之如梦兮,了万世之皆虚。呜呼,悲莫悲兮生别离,失内位兮孰予随?入淑房兮阒寂,披凤幄兮空垂。春风秋月兮尽于此已,夏日冬夜兮知复何时?
——赵尔巽《清史稿》卷二百十四“列传一·后妃·高宗孝贤纯皇后”
据乾隆皇帝所写《述悲赋》,其追思哀悼“睹新昌而增恸兮,陈旧物而忆初”。可见乾隆十三年内部改造已竣工的长春宫内陈设有寄托乾隆皇帝与孝贤纯皇后二人回忆的一些遗念之物(逝者的遗物,可被视为生者追思逝者的一种媒介),故令乾隆皇帝“旋触绪而欷歔”,感慨“信人生之如梦,了万事之皆虚”。进入长春宫即感“入淑房兮阒寂,披凤幄兮空垂”。《艺文类聚》引应劭《汉官仪》云“皇后称椒房”,后来亦用以指代后妃。但从本诗的语境来看,此“椒房”采用颜师古之注“皇后所居”更为恰当。“阒寂”为寂静之意。绘有凤纹的帷幄牵动了乾隆皇帝的悲伤。长春宫内的建筑与陈设,共同构成了一个追忆的媒介(指连接过去与当下、逝者与生者、回忆与礼仪的一种中间介质。它具有唤起的作用,也具有寄托的职能)。或许是出于睹物思人的深刻感情,至迟于乾隆十三年三月二十六日,即孝贤纯皇后奉移观德殿的第二日,乾隆皇帝便已决定将长春宫改造为后宫深处私密祭奠孝贤纯皇后的空间。
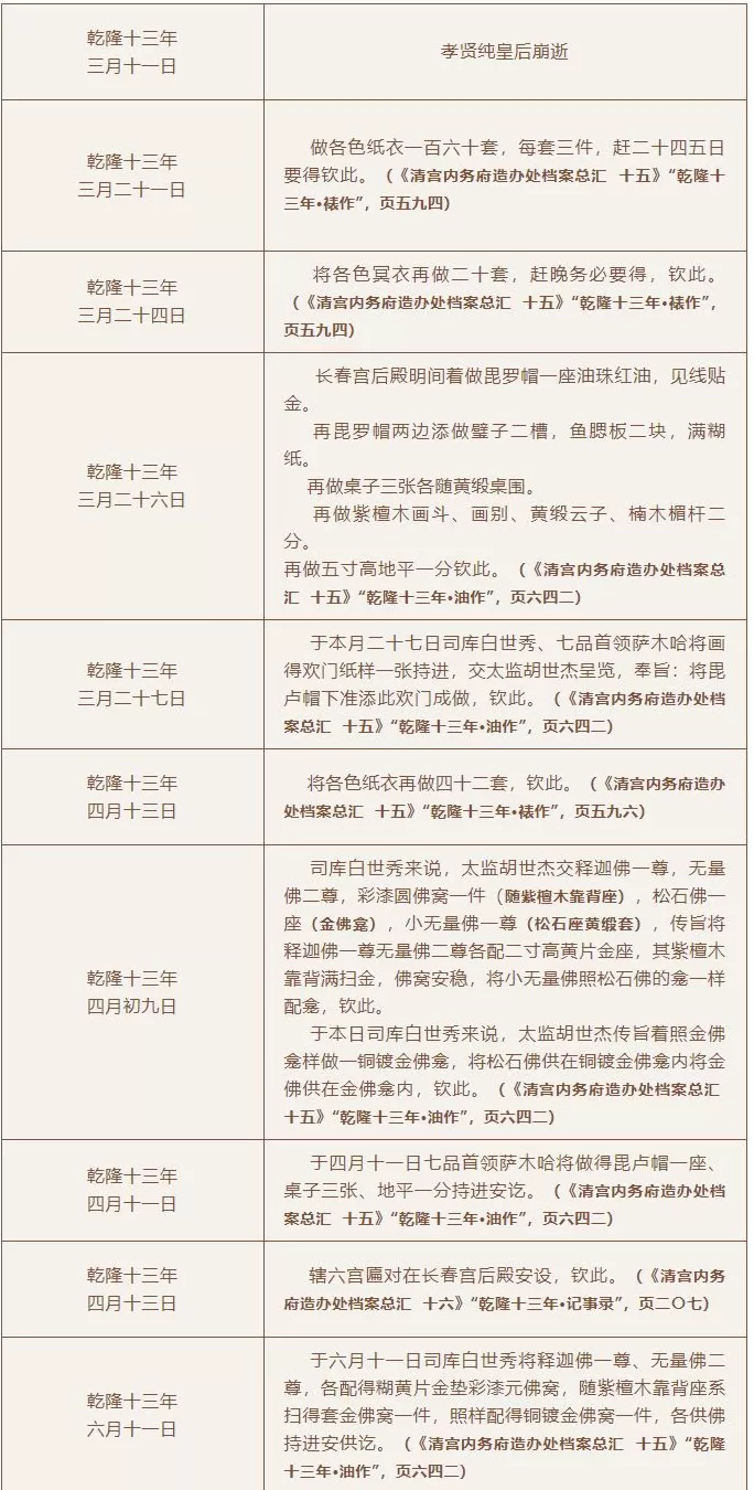
兹整理与孝贤纯皇后丧仪具有强相关的、供宫内使用的活计(见表一)。

表一:与孝贤纯皇后丧仪具有强相关的、供宫内使用的活计
三月二十一日及三月二十四日所做纸衣(冥衣)为焚化之用,此间孝贤纯皇后梓宫仍停灵于长春宫,因此焚化之举很有可能是在禁宫内举行的。随着丧仪的推进,长春宫内的活计也日益频繁。“珠红油见线贴金”的做法常见于祭祀用的家具当中,如寿皇殿、太庙等处神龛及供桌、供案均为类似的红油描金做法。毗卢帽是一种具有宗教色彩的装饰,此处成做的“珠红油见线贴金毘罗帽一座”显然为祭奠之用。与此同时制作的“紫檀木画斗、画别、黄缎云子、楠木楣杆二分”,则是悬挂御容的器具。“桌子三张各随黄缎桌围”应为供桌,用于陈放祭器,其下有地平,地平所囿的区域形成了一个瞻礼祭奠的空间。毗卢帽样式确定后,作为毗卢帽下沿的装饰之物——欢门样式也很快被确定。与内檐装修同时进行的还有祭奠孝贤纯皇后的一系列仪式——除焚化纸衣外,根据林姝老师翻译的满文档案记载,在二十七天脱孝服后,内务府曾参照圣祖仁皇帝大事于长春宫唪经二十一天,并于白天唪经,晚上供佛。(林姝《从满文档案看孝贤皇后的丧仪》)从物质与礼仪两个层面来看,建筑与陈设及祭奠瞻礼等行为构成了生者与逝者之间的联系;室外焚化与唪经等行为,虽然在意识层面承载的是生者对于逝者的愿景,但实际上是逝者直面往生的通道。
渐为私密祭奠场所的长春宫
此后,长春宫长期作为皇帝进行私密祭奠礼仪的场所。此处最初仅祀孝贤纯皇后一位神主(这一时期较为短暂,有可能在孝贤纯皇后丧仪结束后,慧贤皇贵妃之神位便挪移于此),逐渐演变为主祀孝贤纯皇后、乾隆皇帝其他后妃陪祀的场所——妃及其以上位次,可悬影入祀长春宫影堂。如乾隆二十五年(一七六〇年)纯惠皇贵妃去世(《清实录·大清高宗纯皇帝实录》卷六〇九“乾隆二十五年三月下·乾隆二十五年庚辰三月”,页一四),“长春宫纯慧皇贵妃影前”添“洋彩锦上添花磁珐琅杯盘”一分以备供酒之用。(《清宫瓷器档案全集》卷四,页三七八)乾隆三十九年(一七七四年)十二月二十四日,长春宫庆贵妃、豫妃像又添供酒用“洋彩锦上添花磁珐琅杯盘二分”(《清宫瓷器档案全集》卷七,页三七五),其中豫妃逝于前一年十二月二十日,庆贵妃逝于本年七月十五日。(徐广源《视觉历史:大清后妃私家相册》,中华书局,二〇一二年,页一七一~一七二)由于史料有限,目前看到入祀长春宫的女性均为妃位及以上,嫔及嫔位以下女性的供祀情况并不明确。而妃影悬长春宫,其前仅添摆一份杯盘,陈设较为简单。存贮在长春宫的御容及画像,每逢岁暮便悬挂出来以供瞻拜,这一行为延续至乾隆四十二年(一七七七年)正月底崇庆皇太后去世时,乾隆皇帝方才以“但思列后及圣母均未有专奉圣容处所”为由停止。{“孝贤皇后及皇贵妃等影堂,朕不过毎岁于腊月二十五忌辰之日一临,但思列后及圣母均未有专奉圣容处所,则长春宫即岁暮亦不便悬像矣,此事着停止,列后神御俱尊藏寿皇殿内神厨,将来朕之子孙遵照安奉亦足以昭敬慎,将此旨令皇子等一并录写存记用志毋忘。”(《上谕档·乾隆朝》“乾隆六十年十二月十四·第一”)可见,在东西六宫中悬挂御容设置祠堂殊非惯常做法,而始于乾隆皇帝。虽然乾隆皇帝在上谕中表示希望此行嗣后废止,但并未如其所愿}同年三月,乾隆皇帝下旨:“长春宫东间现安供桌地平俱拆出做材料用,依东山墻做床安设,若有拆出原安之床罩仍旧安设,钦此。”(《清宫内务府造办处档案总汇 四十》“乾隆四十二年·油木作”,页八〇〇)因东西六宫前殿不作寝居使用,故此处“东间”指长春宫后殿东间。从此间所撤“供桌地平”及后来由工匠带出交钱粮库的“供罩四张(系黄松木)、黄云缎桌围大小二件、包镶地平一分、楠木毘芦帽一件、黄地红花毡二块、黑白毡二块”(《清宫内务府造办处档案总汇 四十》“乾隆四十二年·油木作”,页八〇〇)来看,此间与明间相仿,亦为祭奠空间。可见,随着入祀后妃的增多,长春宫后殿内部空间也不断发生变化,原本象征孝贤纯皇后“遗念”的空间逐渐被新入祀妃位神主的空间所替代。而随着上谕所及“列后神御俱尊藏寿皇殿内神厨”等语,长春宫内的部分祭奠空间又逐渐回归生活空间。(由前引《活计档》“拆出原安之床罩仍旧安设”可知,之前所拆装修又将回归原状。但直至乾隆皇帝去世,长春宫并未迎来新的主人,因此无法认定其是否回归了寝宫职能)

图4 寿皇殿内景旧影
摄于二十世纪初
寿皇殿内原悬挂有历代帝后画像
尽管乾隆四十二年上谕得到了部分执行,但从后来的档案记载来看,长春宫仍供祀着孝贤纯皇后的遗念。乾隆四十四年(一七七九年)十二月底,乾隆皇帝下旨:“长春宫现收供东珠朝珠一盘、珊瑚朝珠一盘,着查旧匣改做二层屉罩盖匣一件盛装,钦此。”显然,东珠朝珠及珊瑚朝珠为长春宫内所供孝贤纯皇后遗念之物,长春宫内的私密祭奠空间并未完全消失。乾隆六十年(一七九五年),乾隆皇帝即将退位颐养,再发上谕“因思国家宫殿俱有定制”,若以长春宫之例“世代相承”,则“禁篽几无余地”,同时考虑到皇后服物“原为端闱服饰,自当为世代皇后之用”,故下旨:“所有长春宫供奉孝贤皇后东珠顶冠、东珠朝珠等物,嗣皇帝即位后,皇后即可服用。从此云礽继庆,翬翟増辉,更为无疆盛事。”(《清实录·大清高宗纯皇帝实录》卷八九一“乾隆六十年十二月上·乾隆六十年乙卯十二月”,页一九~二〇)并将此旨交由内阁尚书房及内务府敬事房分别存贮,以垂法守。然而,虽然长春宫回归寝宫,但在后宫祭祀已逝皇后的行为却并就此止步。长春宫之例似乎已成为在东西六宫女性生活空间内安设“影堂”的一种范式,陈设地位较高已逝女性的遗念物及悬挂其御容成为这一私密祭奠空间的常设布局,而在诞辰及忌辰瞻视已故皇后御容的行为也得到了传承。由于长春宫曾作为孝贤纯皇后的寝殿,其内所陈之物均可视为孝贤皇后生前的遗念之物。整座宫殿,在功能上犹如太庙后殿、奉先殿后殿、隆恩殿等处后方“寝室”内之神龛,为“神”所息空间。{从仪式来看,长春宫影堂与寿皇殿等处亦有类似之处,如仅在特定的时候请出神主(御容)祭奠行礼}
效仿长春宫之制的储秀宫祭奠空间
尽管乾隆皇帝希望其后代不再效仿长春宫之制,但嘉庆皇帝似乎并未恪守乾隆皇帝临退位时所颁上谕。嘉庆皇帝生母孝仪纯皇后生前居于储秀宫,据《道光十八年闰四月立毓庆宫佛帐》(内中记载了由储秀宫移至毓庆宫佛堂的陈设账目)记载,咸丰三年(一八五三年)正月二十日,咸丰皇帝曾下旨将孝仪纯皇后遗念之袍服从储秀宫的“花梨木顶竖柜”移至内殿。(由于遗念之物种类庞杂数量繁多,所以往往藏于箱柜等家具之中。见《清宫瓷器档案全集》卷三十一,页一九八~二〇一)可见,直至咸丰三年,储秀宫内一直供奉有嘉庆皇帝生母之遗念之物。从乾隆四十二年及乾隆六十年的上谕内容来看,储秀宫内孝仪皇后的遗念显然非乾隆皇帝设立。乾隆六十年乾隆皇帝退位后,权利却并未完全移交给嗣皇帝,嘉庆皇帝亦不会违背其父的旨意贸然为其生母增设影堂(如前文所述,遗念之物是影堂内的固定陈设,且同时被挪走的还有御容等物,故笔者推测储秀宫亦为影堂)。故笔者推测储秀宫内孝仪纯皇后“遗念龛”(供奉遗念物的神龛)的设立有两种可能性:一为在时为太上皇的乾隆皇帝的授意下,由长春宫影堂移来;二为乾隆皇帝去世后,嘉庆皇帝为祭奠其生母所添设。

图5 储秀宫外景

图6 清人绘 孝仪纯皇后朝服像轴
绢本设色纵二一六.七厘米 横一二五厘米
故宫博物院藏
嘉庆二年(一七九七年)二月二十一日,中正殿呈文于嘉庆二年二月二十五日至三月十六日派喇嘛至景仁宫“讽(唪)药师经”(《为支领摘安景仁宫殿内槅扇搭做脚手架等项所需银钱事》,营造司,嘉庆二年三月初五日,05-08-006-000012-0028)。据《大清会典》记载:“列圣列后忌辰,唪《金刚经》《药师经》。”《清实录》记载“此年(嘉庆二年)二月戊寅日(初七)未刻皇后崩”,可见景仁宫唪经的对象为嘉庆皇帝嫡皇后孝淑睿皇后。(据营造司档案记载,唪经时需用“八仙桌四张”“经桌二十张”,统一于唪经前一日“黑早”由神武门外运至宫内。详见《为支领运送景仁宫讽药师经应用经桌八仙桌等项所需银钱事》,营造司,嘉庆二年六月二十四日,05-08-006-000013-0054)孝淑睿皇后为嘉庆皇帝的嫡皇后,嘉庆元年入宫后曾居储秀宫(王镜轮《紫禁城全景实录》,故宫出版社,二〇一四年,页二〇〇),其子旻宁即道光皇帝。目前尚未有证据显示嘉庆皇帝为孝淑睿皇后在储秀宫建立过影堂,但嗣皇帝旻宁为祭奠其早逝的生母,却在一定程度上延续了长春宫之制。嘉庆二十五年(一八二〇年)九月,清仁宗升遐,嗣皇帝旻宁即刻下旨将潜邸所供孝淑睿皇后之御容及神龛请至宫内,供奉于储秀宫后殿西室。并于翌年二月初七日孝淑睿皇后忌辰之日至储秀宫后殿西室祭拜。(《清宫瓷器档案全集》卷二十七,页二七九)

图7 清人绘 孝淑睿皇后朝服像轴

图8 丽景轩外景 丽景轩为储秀宫后殿,其西室曾供孝淑睿皇后之御容及神龛
咸丰二年(一八五二年)二月十八日,咸丰皇帝下旨将储秀宫供奉楠木遗念龛挪至毓庆宫惇本殿东佛堂陈设,所列清单包括:

图9 惇本殿外景
楠木遗念龛一座(破坏)内供:青玉如意一柄;象牙盒一件(破坏内盛椰子念珠一盘珊瑚佛头塔银纪念铜杵一个珊瑚豆一个)、漆盒一件(内盛油珀念珠一盘珊瑚佛头塔松石纪念珊瑚坠角上拴玉葫芦一件、玻璃鼻烟壶一个)、玛瑙佛手水盛一件(紫檀木座)、镀银御容一尊(无座)、青玉小磬一件(紫檀木座)、青花白地瓷小罐一件(口破紫檀木座)、玛瑙灵芝水盛一件(破坏紫檀木座)、青白玉仙人一件(紫檀木座)、定瓷葫芦瓶一件(紫檀木座)、画像佛一轴(纸片迸裂)、铜珐琅五供一分(紫檀木座)、铜檀香炉一件(铜座)、锡香托一件、银七珍八宝一分(破坏不全)、锡香炉大小六件、锡倘香炉大小四件、锡蜡签大小四件、锡供托十个、银满达一件、花梨木顶竖一柜一件、洋漆匣子一件。(《道光二十年立惇本殿东佛堂供奉遗念》,《清宫瓷器档案全集》卷三十一,页二八八)
其与同日另一份由储秀宫移至毓庆宫“后照殿”的账目基本相同,仅缺“牌位一尊(黄签:咸丰三年正月十四日奉旨十七日请至寿皇殿供奉神位一尊、御容一卷、圣容一卷),楠木长方匣一件(内盛:御容一卷、喜容一卷)”及孝仪纯皇后遗下之物(孝仪纯皇后遗念之袍服)。(《道光十八年闰四月立毓庆宫佛帐》,《清宫瓷器档案全集》卷三十一,页一九八)从每一件文物的备注信息来看,两者所指为同一套物品,为储秀宫影堂孝仪纯皇后下陈设。
光绪九年(一八八三年),为迎翌年慈禧皇太后五旬万寿,翊坤宫与储秀宫被贯通为一个四进院落,翊坤宫成为储秀宫实际上的前殿,而档案惯称这一区域为储秀宫。目前,翊坤宫内东西暖阁内尚存原状“欢门幡”,据建国初期档案记载,西暖阁存有同治皇帝的皇后阿鲁特氏的画像,东暖阁存有慈禧皇太后的画像。(故宫博物院藏一九五〇年《翊坤宫说明稿》)现存欢门幡沿东西轴向悬挂。悬影之画壁子墙因后期装修而被挪至山墙旁,但其原始位置应位于暖阁后侧窗前。(画壁子墙挪移的具体时间暂不清楚,但从欢门悬挂的方位来看,其原始位置应为北侧,坐北朝南)

图10 翊坤宫东佛堂内所存欢门幡 贾薇 摄

图11 翊坤宫西佛堂内所存欢门幡 贾薇 摄

图12 翊坤宫西佛堂内现存画壁子墙 贾薇 摄 现位于翊坤宫西佛堂山墙前,原始位置应位于西佛堂后侧窗前,坐北朝南
嘉顺皇后阿鲁特氏为同治皇帝载淳之元后,同治十一年(一八七二年)同治皇帝大婚后,嘉顺皇后居西六宫之储秀宫。(嘉庆皇帝的第一任皇后孝淑睿皇后与道光皇帝的第二任皇后孝慎成皇后均曾居储秀宫)光绪元年(一八七五年)二月,阿鲁特氏逝世(《清实录·大清穆宗毅皇帝实录》“同治十三年十二月·同治十三年甲戌十二月”,页六),谥为孝哲毅皇后。
据《点查报告》显示,孝哲毅皇后的祭奠空间(据清室善后委员会《故宫物品点查报告》记载,与孝哲毅皇后的祭奠相关的文物皆为“霜”字号,而“霜一”至“霜五六”为翊坤宫文物,故该祭奠空间应位于翊坤宫)内设有皇后御容{霜三二 皇后像一轴(带木匣黄绸包),此为阿鲁特氏留下的唯一一张御容。《点查报告》所记参考号对应现存文物号故00257523},御容前设有红漆香案(霜三一),供案上有一件八音盒琴轴(霜三〇)杂陈在香炉蜡阡等物之间(《故宫物品点查报告》第三编第三册卷一“翊坤宫 储秀宫”,页二),此应为嘉顺皇后生前爱物。

图13 清人绘 孝哲毅皇后朝服像轴
孝钦显皇后(慈禧皇太后)圣容悬于翊坤宫东暖阁(霜四二,《点查报告》所记参考号对应现存文物号故00257524),与其共同陈设的还有“红漆香案”“瓷三供”“金塔”“木神龛”“瓷五供”等祭祀用器。(《故宫物品点查报告》第三编第三册卷一“翊坤宫 储秀宫”,页二)其中“霜四四镶珠金佛塔一座(带破玻璃罩木座)”现仍存于故宫博物院。慈禧皇太后于光绪三十四年十月殡天,储秀宫为其于咸丰二年初入宫时的住处,亦为其诞育同治皇帝的宫殿。{《清史稿》卷二十一“本纪二十一·穆宗一”:“(穆宗)咸丰六年三月二十三日,生于储秀宫。”}因此慈禧皇太后的遗念龛被供奉在此时已为储秀宫前殿的翊坤宫之中。故宫博物院现藏有《孝钦显皇后敛入送衣版玉器衣服赏遗念山陵供奉等账》(故宫博物院藏《孝钦显皇后敛入送衣版玉器衣服赏遗念山陵供奉等账》,光绪三十四年抄本,陈六五八),其中记载了翊坤宫孝钦显皇后遗念龛所供奉的遗念清单:

图14 清人绘 孝钦显皇太后朝服像轴


图15 清 金镶珠石发塔及局部
故宫博物院藏
此金塔上写有“孝钦太皇太后发塔”字
金字五十四号 银洋錾元寿字奓斗一对
五十八号 银元盒一件
一百四号 银槟榔盒一件
一百十号 银水烟盒一件
四百十号 银水奓斗一件
二百六号 银洋錾元寿字敕口碗件(上节)
一百二十一号 银痰盆一件
一百二十九号 银刮舌子一件
三百四十六号 银面盆一件
宁字一千零四十号 铜水烟袋一件
银潮烟袋一件

图16 清 银槟榔盒及盒内底 故宫博物院藏

图19 清 铜水烟袋 故宫博物院藏
这份档案的确立时间为光绪三十四年(一九〇八年)十月,可见,翊坤宫影堂在慈禧皇太后死后不久便已设立。另外,据《隆裕皇太后率皇帝诣孝钦显皇后御容前并德宗景皇帝圣容前行释服礼等事宜行程单》记载,在宣统三年(一九一一年)正月十六日这一天,隆裕皇太后率皇帝先行至寿皇殿行礼,瑾妃随从行礼;还翊坤宫后,由“隆裕皇太后率皇帝诣孝钦显皇后御容前行释服礼,瑾贵妃随从行礼”;礼毕后皇帝及瑾妃先行移至乾清宫东暖阁,“等候隆裕皇太后在翊坤宫诣遗念龛前拈香行礼”。(《隆裕皇太后率皇帝诣孝钦显皇后御容前并德宗景皇帝圣容前行释服礼等事宜行程单》,宣统三年正月初六日,05-13-002-000377-0008,第一历史档案馆藏)可见,此时翊坤宫孝钦显皇后影堂内仍沿袭了长春宫“御容”与“遗念”的陈设,且在御容前所行之礼仪与在遗念龛前所行之礼是有分别的,这意味着两者在空间层面上很有可能也是有所区分的。然而遗憾的是上述遗念物品并未出现在一九二五年翊坤宫的《点查报告》内,或许在逊清小朝廷时期已被挪走。
一九一三年,《新整溥仪档》载“臣载泽、溥钊、英秀跪奏为拟请尊藏陈设俾免疏虞事”,曾将各陵隆恩殿贵重陈设送至北京内务府收藏。(鲁颖《乾隆朝宫廷收藏的再创作、再装帧与流传聚散考——以四件手卷为例》,《美术观察》,二〇二二年第六期,页四六~五二)同年四月,翊坤宫佛堂陈设也发生变化,“宣统五年(一九一三年)”四月十一日所立《佛供器等账》记载了当时从翊坤宫佛堂挪出物品的清单,其中包括“南漆供桌三张”“南漆椅子四张”“榆木擦漆佛桌一张”等落地的大型家具类陈设,以及其上面摆放的佛龛、神牌、五供等物品。(故宫博物院藏“宣统五年”四月十一日立《佛供器等账》,陈二一四)从挪走物品的数量及体量来看,应该是对翊坤宫其中一间佛堂至少一面墙壁的空间进行了腾空。从清室善后委员会于一九二五年点查翊坤宫现存文物的情况来看,翊坤宫内的陈设明显少于他处,其原因一方面或许可归咎于逊清皇室内廷人事混乱组织松散,物品疏于管理,另一方面很有可能为溥仪出宫之际宫人趁机携出。
本文得到北京故宫文物保护基金会学术故宫万科公益基金会专项经费资助。

贾薇,故宫博物院宫廷历史部馆员,清华大学建筑学院在读博士。研究方向为清代宫廷陈设及家具史,近两年侧重于对宫廷女性空间的梳理与探讨。已发表相关论文十余篇,出版专著1部。
相关问答
和水有关的字有哪些_作业帮
妃(水)份(水)缶(水)伏(水)亥(水)好(水)合(水)冱(水)回(水)米(水)糸...泊(水)勃(水)哺(水)怖(水)匆(水)沲(水)法(水)畈(水)飞(水)...


微信扫一扫打赏
支付宝扫一扫打赏









