您的位置 首页 加盟资讯

饮品店劳动合同模板 免费共享文档:简易劳动合同范本docx

免费共享文档:简易劳动合同范本docx“签完字才发现,工资比楼下奶茶店还低?…

免费共享文档:简易劳动合同范本docx

“签完字才发现,工资比楼下奶茶店还低?

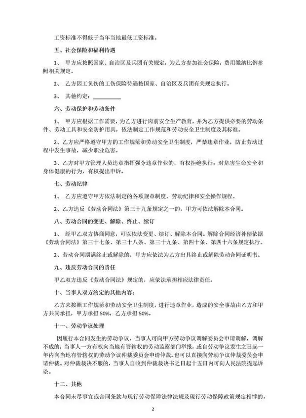
饮品店劳动合同模板 免费共享文档:简易劳动合同范本docx

”——别笑,真事,上周隔壁公司新来的小姑娘,合同一甩,试用期2400,上海最低2690,直接反手一个仲裁,公司赔到怀疑人生。2024年了,最低工资已经偷偷涨了两轮,合同模板还是三年前的,坑的就是不动脑子的人。

先说钱。

全国16省已调基,上海2690、北京2720、江苏2280,别再把“不低于当地最低”当耳边风,写错数字,仲裁员可不会听你哭穷。

更狠的是社保:30天内必须上牌,断缴补缴最多3个月,超一天就多赔一个月工资。

老板想“试工两个月再保”?

留着赔偿金过年吧。

再说工时。

以前申请“综合工时”得跑断腿,现在自贸区试点直接备案,鼠标一点就能批。

听起来爽,可别忘了把周期写清:是按月、按季还是按年?

没写明白,周末加班照样双倍,别等员工截图打卡记录才傻眼。

电子合同也升级。

必须省级平台+可信时间戳+数字证书,三缺一,**当你没签。

省那几块钱打印费,最后赔掉全套年终奖,划不来。

顺手把纸质版再锁柜子里,防的是系统崩了还能掏出证据,别学某些人,仲裁时只能掏手机,对方一句“P的”直接原地爆炸。

新岗位新坑。

远程办公怎么算迟到?

钉钉改定位算不算旷工?

模板里最好写死:定位异常三次等于缺勤,别给“WiFi断了”当借口。

AI训练师、无人机飞手、直播中控,这些岗位连职名都搜不到,建议把“任务包验收标准”钉成附件——完不成?

不好意思,绩效0.3,走人不赔钱。

加班费基数记得拆。

补贴、餐补、交通补别算进去,只留基本工资当分母,光这一项,仲裁就能少赔一半。

竞业限制更别装大方,补偿金写死“不低于离职前12个月平均工资30%”,写低了,员工撕协议**还站他。

再加一句“职场性骚扰零容忍”,HR处理时限48小时,舆情爆发前先把锅端走,别等热搜才手忙脚乱。

最后,别拿旧模板糊弄人。

文档属性里看一眼修改日期,2023年前的直接扔。

下载完顺手把《2024各省最低工资表》《岗位说明书》钉成附件,省得仲裁员问“岗位职责呢?

”只能尴尬挠头。

实在嫌麻烦,签合同前花200块找个劳动法律师瞄五分钟,比赔两个月工资便宜多了。

一句话:合同不是走形式,是留后手。

把该写的写死,该删的删掉,别让“我以为”变成“你赔我”。2024,先让合同跑赢最低工资,再谈理想。

宗馥莉和娃哈哈,双输?

宗馥莉又辞职了。

她的上一次辞职还要追溯到去年7月。不过从后来的走向看,宗馥莉此举更像是以退为进。

就在其上一次宣布辞职一周后,娃哈哈在公司官网公告,为确保公司的平稳健康发展,经各股东友好协商,宗馥莉决定继续履行娃哈哈集团的相关管理职责。一个月后,娃哈哈的工商信息也出现变更,宗馥莉担任该公司董事长兼总经理职务。

但这一次,宗馥莉可能不会再回去了,而是要彻底地另起炉灶。

2020年11月24日,宗馥莉在杭州出席一论坛活动时进行演讲。图/视觉中国

内部治理存在问题

据报道,宗馥莉此次辞职,是因为商标使用“不合规”。

中国新闻周刊此前报道过,今年2月,娃哈哈发布声明称,共计387件“娃哈哈”系列商标正在国家知识产权局申请,由杭州娃哈哈集团有限公司(下称“集团公司”)转让至杭州娃哈哈食品有限公司(下称“食品公司”)。

然而前者与后者在股权上存在本质不同。

天眼查App信息显示,食品公司的第一大股东为杭州娃哈哈宏振投资有限公司,持股比例为51%,属于绝对控股,而宏振正是由宗馥莉本人全资持股。集团公司则是一家由国资控股的混合所有制企业,第一大股东是国资背景的杭州上城区文商旅投资控股集团有限公司,持股46%,宗馥莉则持有集团公司29.4%股权,为第二大股东,此外,娃哈哈集团工会持有24.6%股权。

这也意味着一旦转让成功,娃哈哈商标的实际持有人将发生根本性变化。

中国企业改革与发展研究会研究员吴刚梁告诉中国新闻周刊,娃哈哈这种级别的商标属于企业的重大资产,即便不考虑是不是国资控股,哪怕是民营企业,转让商标这么大的事情,按道理也应该上董事会,至于是不是要报股东会同意,则需要看公司章程。

但从转让最终被叫停来看,其他方面的股东或许并不知情。

之所以会有这样的情况,或许和娃哈哈的董事会结构有关。去年宗馥莉高调辞职以退为进后,娃哈哈集团进行了董事会重组。原董事会成员张晖、吴建林、潘家杰、余强兵四位退出,叶雅琼、费军伟、洪婵婵和王国祥等新面孔加入。

其中,张晖是杭州上城区文商旅投资控股集团有限公司董事,为大股东上城资本的投资方代表;吴建林、潘家杰、余强兵则都是娃哈哈的老臣。而新加入的王国祥、叶雅琼为内部提拔重用,洪婵婵的公开身份则为宏胜饮料财务部部长。

在吴刚梁看来,改组董事会需要经过股东会同意,不是董事长可以自行决定的,这或许说明在内部治理方面娃哈哈存在漏洞,而宗馥莉作为董事长,在保障公司协调运转与合规经营等方面,可能负有一定的责任。

押宝“娃小宗”?

对于宗馥莉而言,辞职后终于可以将工作重心放到自己的品牌“娃小宗”身上了。

今年9月,一份《关于开展2026销售年度经销商沟通工作的通知》显示,自娃哈哈集团创始人离世后,公司一直努力推进解决各项历史相关遗留问题,为维护“娃哈哈”品牌使用的合规性,公司决定从2026年新的销售年度起,更换使用新品牌“娃小宗”。

值得注意的是,上述通知的落款企业一共7家,均是由宗馥莉实际控制的“宏胜系”。

中国新闻周刊查阅中国商标网发现,目前宏胜饮料集团有限公司共申请了46个“娃小宗”商标,覆盖了从食品饮料乳品到包装耗材乃至颜料等多个领域。目前“娃小宗”已经推出首款凝香乌龙无糖茶,定价为4元,与传统娃哈哈包装形成鲜明隔离。

凌雁管理咨询首席咨询师林岳对中国新闻周刊表示,从宗馥莉的一系列动作来看,彻底地另立门户是一个比较明确的方向,这与娃哈哈商标使用权、复杂的内部股权结构都有关系,本身宗馥莉也已经拥有了宏胜集团以及娃小宗商标,专注自己可以掌控的事情更有助于后续的发展。

从好的方面看,娃小宗并非白手起家。

一是员工。

2024年8月以来,娃哈哈集团员工陆续被要求终止与娃哈哈集团的合同,转而改为与宗馥莉控制的宏胜饮料集团签订劳动合同,覆盖销售、生产、研发、财务等多个核心部门,从高层管理人员到基层业务人员均有涉及。

二是渠道。据报道,2025销售年度,包括**、青海、黑龙江、北京等在内的14个市场的经销商,其合作主体从娃哈哈集团变更为宏胜饮料集团旗下的销售公司。这意味着这些市场的销售权和相关收益将归属于宏胜。

但从不好的角度看,娃小宗与娃哈哈相比,品牌力显然不足。根据国际品牌价值评估机构GYBrand发布的2024中国最具价值品牌500强排行榜,娃哈哈(食品饮料)品牌位列第95位,品牌价值高达911.87亿元。

林岳指出,娃小宗的发展并不会是一条坦途,虽然品牌有娃哈哈背书,但仍需要建立消费者信任。另外如何建立更巩固的销售网络也有很多挑战,因为娃小宗的品类、渠道、目标消费者都没有与娃哈哈完全区隔,未来可能要重点发力新生代群体,建立自己个性的销售模式。

再加上饮料行业早已红海,宗馥莉的压力不会小。

娃哈哈又该何去何从

至于娃哈哈,则可能免不了短期阵痛。

宗馥莉在任时,推出的多项改革措施,在一定程度上导致了娃哈哈的“空心化”。

除了前述提到的员工和经销商流失问题,还包括生产线的调整。根据公开报道,宗馥莉在2025年初至今已关停了18家娃哈哈分厂的生产线,这些工厂分布在全国多地。而通过变更生产主体,签订新的代工厂,客观上又导致娃哈哈的部分收益被宗馥莉旗下的宏胜系截流。因此,娃哈哈需要一个恢复的过程。

还需要指出的是,宗馥莉目前还持有娃哈哈集团近三成股份,随着其发力“娃小宗”,未来市场上“娃哈哈vs娃小宗”同室操戈的情况几乎不可避免。

在林岳看来,宗馥莉仍然持有股份将会使股东关系继续微妙,另起炉灶也会让股东之间的信任和协同变得复杂,需要时间进一步理顺,娃哈哈想要长期可持续发展,在后宗庆后时代必定需要一些决心和魄力。

从发展历史看,娃哈哈虽然是一家国资控股的混合所有制企业,但其崛起过程更多仰仗于企业家精神。也正源于宗庆后和宗馥莉所带有的“光环”,才有了后来的全网野性消费。去年,娃哈哈业绩异军突起,用宗馥莉的话讲,“成功拉齐了十年前的业绩规模”。2014年,娃哈哈的营收为720.43亿元,为历史第二好的表现。

从产品层面看,目前娃哈哈最大的问题是品牌老化,且高度依赖大单品。

在2024年3月,集团官网的业务范畴中,消费产品仅有水系列、茶饮品、奶类饮品、粥系列、碳酸饮品、奶茶饮品六大类。到了2025年2月,集团官网产品系列上已经扩充到含乳系列、水系列、茶系列、粥系列、果汁系列、碳酸系列、苏打水系列、其他,合计八大类。

但从市场销售看,产品矩阵变化不大。根据零售数据监测机构马上赢的数据,2024年2月—2025年1月,娃哈哈乳饮料依然占据集团销售绝对的第一位,占比高达61.08%,包装水和速食粥分居二、三位,占比分别为14.82%和12.46%。这显然不太符合当下的饮料发展趋势。

对于宗家淡出后企业如何转型,吴刚梁认为,未来娃哈哈需要建立与完善现代企业制度,推行职业经理人制度,而宗馥莉本质上是一个“创二代”的身份,而且还是公司的重要股东,因此并不能算是职业经理人。

娃哈哈方面曾在接受中国新闻周刊采访时表示,宗馥莉诸多变革举措,本质上都是为了建立现代企业制度,让机制替代惯性,让企业更加职业化、市场化,不过这个任务如今只能留给未来的继任者了。

10月10日娃哈哈集团召开董事会,除了通过宗馥莉辞职事项外,还任命许思敏为娃哈哈集团总经理,董事长职务空缺。

记者:余源

编辑:陈燕妮

相关问答

奶茶店用工合同怎么写-免费法律咨询-华律网

[回答]一份完善的奶茶店用工合同至关重要。合同首部应明确双方当事人信息,包括奶茶店的详细名称、地址、联系方式,以及劳动者的姓名、身份证号、联系地址...

在奶茶店工作没有签劳动合同?

如果要加班费,需要出勤记录,你打卡记录或者单位有打卡数据的证据没合同,要保留能证明劳动关系的证据,工资卡流水、有你名字单位公章文件、你在工作场所工作照...

版权声明:幕实号所有作品(图文、音视频)均由用户自行上传分享,仅供网友学习交流,不声明或保证其内容的正确性,如发现本站有涉嫌抄袭侵权/违法违规的内容。请发送邮件至730200231@qq.com 举报,一经查实,本站将立刻删除

为您推荐

联系我们

联系我们

13611175751

Q Q: 730202031

关注微信
微信扫一扫关注我们

微信扫一扫关注我们

关注微博
返回顶部